Веха: Реализовать команду /start #6

Open
opened 2025-07-10 21:00:57 +02:00 by Lisoveliy · 0 comments
Owner

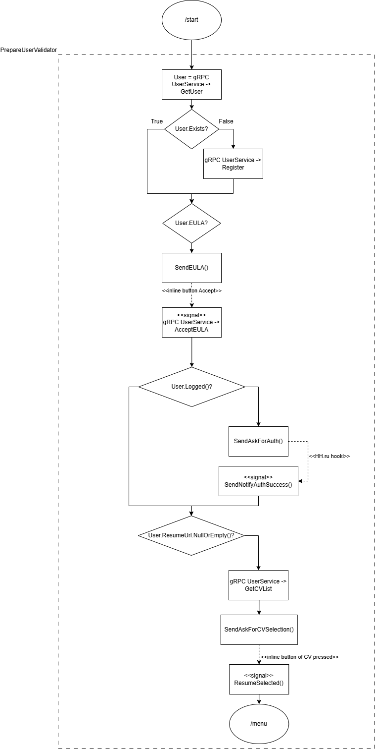
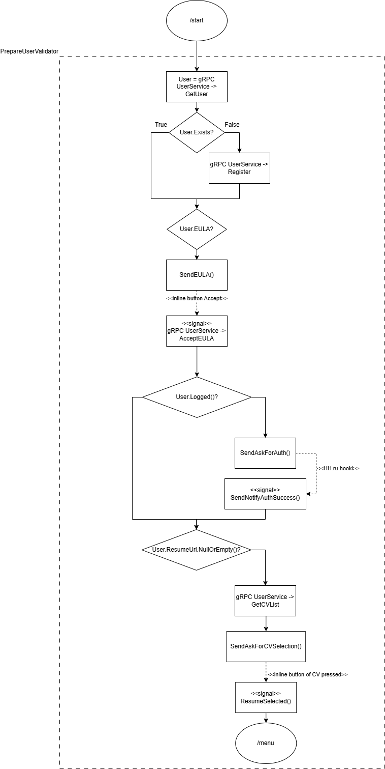
Реализовать команду /start в Telegram клиенте по следующему конечному автомату(рис.1).

Зависимые задачи (Сделать первыми): #14 #1 #7 #8 #9

Использовать существующие proto контракты с помощью UserClient.

Создать логику для недостающих методов. Добавить заглушку для команды /menu

JOBotStateMachine.drawio.png

Диаграмма по ссылке: https://git.lisoveliy.su/Lisoveliy/JOBot/src/branch/main/docs/UML/JOBotStateMachine.drawio

Реализовать команду /start в Telegram клиенте по следующему конечному автомату(рис.1). Зависимые задачи (Сделать первыми): #14 #1 #7 #8 #9 Использовать существующие proto контракты с помощью UserClient. Создать логику для недостающих методов. Добавить заглушку для команды /menu ![JOBotStateMachine.drawio.png](/attachments/250f4924-05fa-4712-a971-a605db70ff80) Диаграмма по ссылке: https://git.lisoveliy.su/Lisoveliy/JOBot/src/branch/main/docs/UML/JOBotStateMachine.drawio
Lisoveliy added the
t-client
enhancement
labels 2025-07-10 21:01:01 +02:00
Lisoveliy added this to the JOBot Main Board project 2025-07-10 21:01:03 +02:00
Lisoveliy moved this to To Do in JOBot Main Board on 2025-07-10 21:33:07 +02:00
Lisoveliy moved this to To Do in JOBot Main Board on 2025-07-10 21:33:09 +02:00
Lisoveliy moved this to To Do in JOBot Main Board on 2025-07-10 21:33:12 +02:00
Lisoveliy moved this to To Do in JOBot Main Board on 2025-07-10 21:33:14 +02:00
Lisoveliy moved this to To Do in JOBot Main Board on 2025-07-10 23:16:37 +02:00
Lisoveliy moved this to To Do in JOBot Main Board on 2025-07-10 23:16:40 +02:00
Lisoveliy moved this to To Do in JOBot Main Board on 2025-07-10 23:16:52 +02:00
Lisoveliy changed title from Реализовать команду /start to Веха: Реализовать команду /start 2025-07-10 23:16:58 +02:00
Lisoveliy moved this to To Do in JOBot Main Board on 2025-07-12 19:15:23 +02:00
Sign in to join this conversation.
No description provided.