Реализовать регистрацию пользователя #14

Closed
opened 2025-07-10 23:16:23 +02:00 by Lisoveliy · 0 comments
Owner

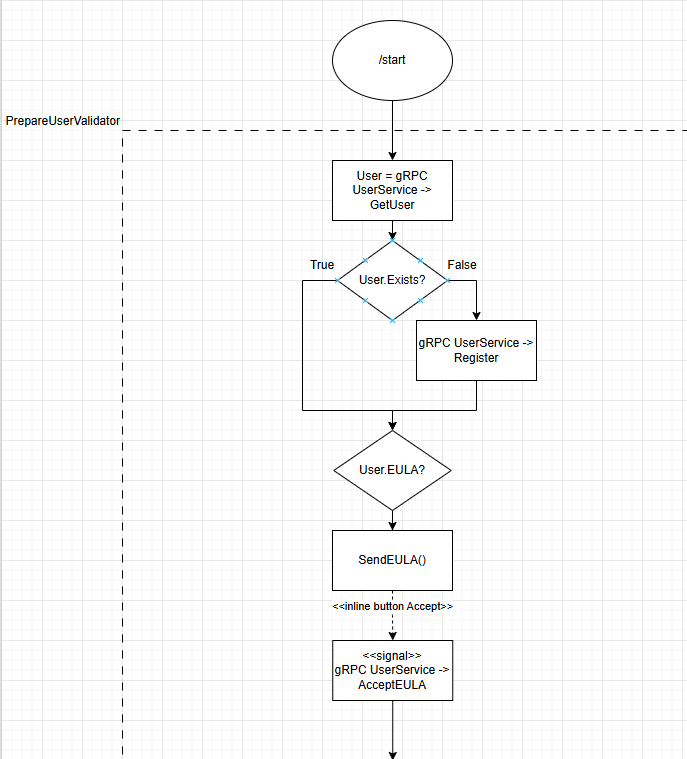
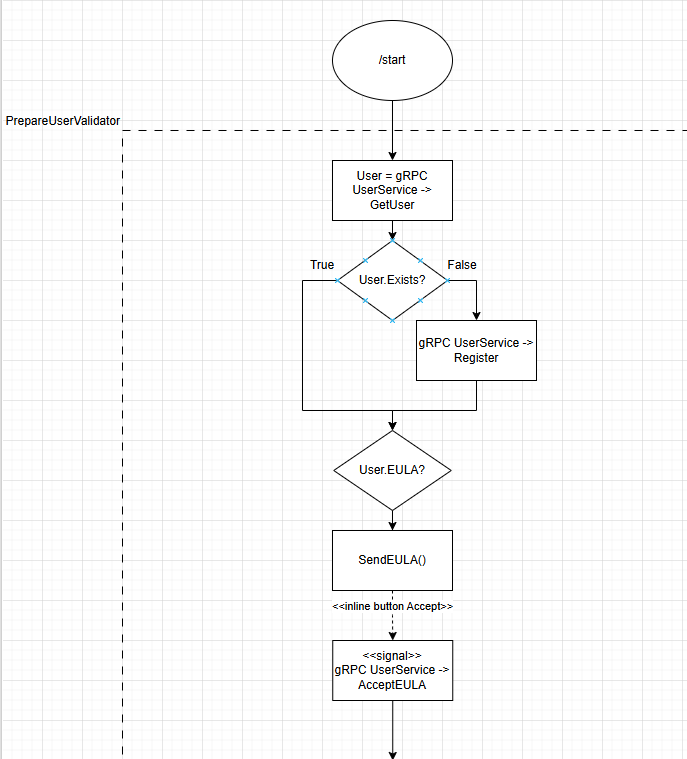
Реализовать регистрацию пользователя в клиенте telegram

А конкретно часть этого автомата https://git.lisoveliy.su/Lisoveliy/JOBot/src/branch/docs/docs/UML/JOBotStateMachine.drawio:

изображение.png

Использовать существующие proto контракты с помощью UserClient.

Реализовать регистрацию пользователя в клиенте telegram А конкретно часть этого автомата https://git.lisoveliy.su/Lisoveliy/JOBot/src/branch/docs/docs/UML/JOBotStateMachine.drawio: ![изображение.png](/attachments/60125489-f105-4c05-a22c-eb410cd4a3c5) Использовать существующие proto контракты с помощью UserClient.
Lisoveliy added the
enhancement
t-client
labels 2025-07-10 23:16:29 +02:00
Lisoveliy added this to the JOBot Main Board project 2025-07-10 23:16:32 +02:00
Lisoveliy moved this to To Do in JOBot Main Board on 2025-07-10 23:16:37 +02:00
Lisoveliy moved this to To Do in JOBot Main Board on 2025-07-10 23:16:40 +02:00
Lisoveliy moved this to To Do in JOBot Main Board on 2025-07-10 23:16:52 +02:00
Lisoveliy moved this to In Progress in JOBot Main Board on 2025-07-12 00:52:43 +02:00
Lisoveliy moved this to Done in JOBot Main Board on 2025-07-12 01:02:36 +02:00
Lisoveliy moved this to Done in JOBot Main Board on 2025-07-16 20:21:10 +02:00
Lisoveliy moved this to Done in JOBot Main Board on 2025-07-18 16:04:14 +02:00
Lisoveliy moved this to Done in JOBot Main Board on 2025-07-25 18:57:25 +02:00
Sign in to join this conversation.
No Milestone
1 Participants
Notifications
Due Date
No due date set.
Dependencies

No dependencies set.

Reference: Lisoveliy/JOBot#14
No description provided.